爱普生epson l6168打印机驱动和扫描驱动
2.61 32位/64位 官方版- 软件大小:117 MB
- 更新日期:2018-06-29
- 软件语言:简体中文
- 软件类别:打印工具
- 软件授权:免费软件
- 软件官网:未知
- 适用平台:WinXP, Win7, Win8, Win10, WinAll
- 软件厂商:
软件介绍人气软件相关文章网友评论下载地址
l6168打印机驱动是一款优秀的爱普生epson l6168打印机驱动和扫描驱动;如果您是使用爱普生的打印机,可是电脑上没有对相关的驱动进行安装,是不能对打印机进行使用;该软件安装成功之后,进入扫描仪的设置界面,需要将您的打印机IP输入,如果是已经进行连接,可以自动的完成扫描,连接成功,可以扫描您的连接情况,这样就能对打印机正常的使用,而且轻松的完成对出现的问题解决,包括了无法进行识别,不能使用、出现异常等情况!

软件功能
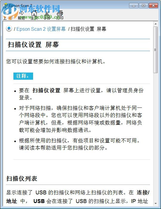
要在 扫描仪设置 屏幕上进行设置,请以管理员身份登录。
对于网络扫描,确保扫描仪和客户端计算机处于同一个网络段中。您也可以使用网络段以外的扫描仪和客户端计算机,但是,根据网络环境或数据量,网络负载可能会增加并影响数据通讯。
根据所使用的扫描仪,有些项目和设置可能不可用。
扫描仪列表
显示连接了 USB 的扫描仪和网络上扫描仪的列表。在 连接/地址 中, USB 会在连接了 USB 的扫描仪上显示,IP 地址则会显示在网络上的扫描仪。
添加 按钮 (Windows) / + 按钮 (Mac OS X)
单击此按钮添加网络扫描仪。添加网络扫描仪 屏幕显示。
删除 按钮 (Windows) / - 按钮 (Mac OS X)
删除从扫描仪列表中选择的扫描仪。
刷新 按钮
单击此按钮刷新扫描仪列表。
扫描仪未显示在扫描仪列表时,请将您的扫描仪连接到计算机,打开扫描仪,然后单击此按钮。
软件特色
软件可以快速的帮助用户进行省钱
内置的大量墨水可以让用户轻松的实现7500页的黑白、6000页的车文档的输出
软件比较的小巧,使用也加单,体积方面小,对空间进行快速的节省
拥有相当智能的灌墨系统,有效的完成对各种错灌漏墨的情况防止
使用也灵活,对无线、有线支持,对多种的连接方式进行支持,打印也比较的方便快捷
打印头是采用了最新的爱普生打印头,让速度方面更加的快速
安装方法
1、这本站河东下载站下载文件找到"EpsonScan2_L6160_L6170_6400.exe"双击运行;

2、是否需要将该程序安装到您的计算机上,点击下一步继续安装;

3、我接受协议的各项条盒条件,点击下一步;

4、正在进行安装,需要大家耐心等待一会就可以完成安装;

5、软件已经安装成,点击完成;

使用方法
1、点击菜单快捷图标即可进入扫描仪的设置界面,对拥有的扫描仪信息查看;

2、如果没有需要进行添加的话,点击添加即可出现添加网络扫描仪的界面,对相关的信息选择输入即可;

3、添加成功之后,点击确定;

4、对扫描仪进行连接,需要对添加的扫描仪进行扫描成功才可以连接;

5、进入软件的帮助文档界面,对相关的信息查看;

下载地址
-
爱普生epson l6168打印机驱动和扫描驱动 2.61 32位/64位 官方版
其他版本下载
- 查看详情adjprogcracked清零软件永久版 1.0.2 中文版2.74 MB简体中文17-06-26
- 查看详情dopdf v7虚拟打印机 7.3 绿色中文版3.7 MB简体中文17-07-06
- 查看详情pdfFactory Pro3.52汉化注册版 3.24 MB多国语言17-09-18
- 查看详情爱普生epson l6168打印机驱动和扫描驱动 2.61 32位/64位 官方版117 MB简体中文18-06-29
- 查看详情driver navigator(驱动更新) 附注册码 3.4.5.4275 最新免费版1.87 MB简体中文16-10-18
- 查看详情惠普hp m403dn打印机驱动 16.0.17321.691官方版74.3 MB简体中文18-07-13
- 查看详情惠普hp m203dn打印机驱动 44.1官方版59.2 MB简体中文18-07-13
- 查看详情NetScan下载(扫描仪驱动程序) 3.3 官方版2.19 MB简体中文16-11-15
- 查看详情爱普生me300清零软件 下载 2017 最新汉化版649 KB简体中文17-05-18
- 查看详情打印机驱动专家 2015 官方最新版25.11 MB简体中文15-01-04
人气软件

PdfFactory pro (PDF虚拟打印机附注册码)5.86 MB
/简体中文
爱普生Epson L1300废墨清零软件2.16 MB
/简体中文
爱普生epsonL360废墨清零软件548 KB
/简体中文
LabelShop条码标签打印软件8.7 MB
/简体中文
Print Conductor(文档批量打印工具)96.4 MB
/简体中文16.8 MB
/简体中文
foxit reader pdf printer 支持64位系统592 KB
/简体中文
爱普生r230清零软件 支持win71.22 MB
/简体中文
adberdr 64位中文版43.4 MB
/简体中文
今晨送货单打印软件20188.19 MB
/简体中文
相关文章
网友评论共0条

精打快递单打印软件 1.15.09.6556 官方版
PDFCreator(pdf虚拟打印机) 4.0.4.24903 中文免费版
销售小票打印专家 3.3.6 最新版
CAD智能批量打印SmartBatchPlot 8.1.0 免费版
CAD批量打印大师2019下载(自动计算批量打印) 3.3 免费版













精彩评论