Livewire(PSCAD离线绘图软件)
1.11 汉化版- 软件大小:4.11 MB
- 更新日期:2019-11-23
- 软件语言:简体中文
- 软件类别:机械电子
- 软件授权:免费版
- 软件官网:未知
- 适用平台:WinXP, Win7, Win8, Win10, WinAll
- 软件厂商:
软件介绍人气软件相关文章网友评论下载地址
Livewire提供电路设计和仿真功能,你可以在软件新建一个电路,可以在软件快速插入电气元件,从而在软件测试当前设计的电路是否符合要求,对于前期分析电路很有帮助,本软件功能丰富,支持多种组件添加,可以在电路上添加无源器件、分立式半导体器件、逻辑门电路、集成电路器件、输出组件、测量仪器,并且支持使用动画和声音来演示电子电路的原理,使用开关,晶体管,二极管,集成电路和其他数百个组件都可以连接在一起,以研究电压,电流和电荷隐藏的概念,如果你需要这款软件就下载吧!

软件功能
Livewire是一个模拟电子实验室,它使用动画和声音来演示电子电路的原理。开关,晶体管,二极管,集成电路和其他数百个组件都可以连接在一起,以研究隐藏的概念,例如电压,电流和电荷。可以设计的电路没有任何限制,也无需担心连接松动或组件故障。但是,如果超过任何组件的最大额定值,它们将爆炸!
从Livewire开始的最佳方法是浏览软件随附的一些示例文件。有许多文件可用,从教授基本电学概念(如欧姆定律)的电路到复杂的电子设计项目,一应俱全。
要模拟电路,请单击顶部工具栏中的“运行”按钮。也尝试单击左侧样式工具栏上的,以调查电路。
可以绘制和模拟
将电路图转换为印刷电路板(PCB)布局。
处理文件
Livewire中的大多数命令都可用于文档中选定的对象。选择工具使您可以选择要使用的特定对象。
可以使用Livewire的撤消和重做命令的功能来纠正错误。
查看文件
您可以使用每个文档窗口边缘的滚动条在文档中移动。
添加文本框
您可以在文档中添加文本。 要添加文本框,请从“插入”菜单中选择“文本框”。
添加符号
要将特殊符号或字符添加到文本框中,请从“插入”菜单中选择“符号”。
检查文字的拼写
键入文本后,您可以让Livewire在文本中搜索拼写错误的单词。从“工具”菜单中选择“拼写检查”以检查文档中文本的拼写。
添加剪贴画
您可以通过在设计中添加剪贴画形状来增强文档。
从文件添加图片
大多数图片都存储为文件,通常带有扩展名,例如。 BMP'or'.JPG。
新版特色
一般
删除了几个按钮以简化用户界面。 删除的按钮是新文档,文本工具,文本拼写导航和绘图工具。 在这些文本工具中,“作者”工具栏现在提供了文本拼写和绘图工具,而其余的可以通过主菜单栏访问。
移动电路图符号时自动断开所有连接电线的选项
已添加到“工具选项”窗口的“符号”选项卡中。
简化的转换过程
为了简化转换过程,用户现在可以选择跳过所有复杂的转换设置。 这对于首次使用该软件的用户特别有用。
Livewire现在可以自动检测电路板的复杂程度,并调整默认设置以适应需要。 例如,较简单的电路板将使用较厚的走线和较大的焊盘进行布线。
PCB转换窗口包括滑块,可让您轻松调整电路板的尺寸
使用说明
1、打开Livewire显示软件的功能界面,可以在这里设计电路

2、可以跟随软件的引导步骤新建电路,在软件界面点击新建就可以开始编辑

3、您也可以选择打开一个基础电路,将已经存在的电路加载到软件继续编辑

4、如图所示,在设计电路的时候可以插入表格、插入符号、图形、电源设备(P)、连接器(Q)、输入组件(R)

5、软件的相关设置内容,可以在这里调整系统默认的功能,点击帮助查看教程

官方教程
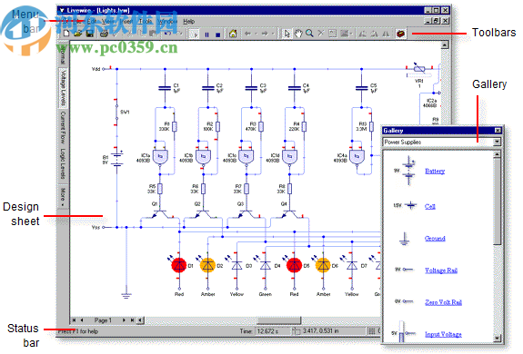
菜单栏
菜单栏用于访问Livewire中的一系列工具和功能。 可以通过单击工具栏按钮或按键盘快捷键来访问许多菜单选项。
工具栏
工具栏提供了在Livewire中执行任务的快速方法。 大多数工具栏按钮都与菜单命令相对应。 您可以通过将指针放在按钮上来找出每个按钮的作用:出现一个显示按钮名称的框。
设计表
设计表是放置和编辑对象的地方。 滚动条使您可以在设计中移动。 还提供一系列平移和查看选项。
画廊
使用图库可以快速访问组件。 您可以将对象从库中拖到设计上。 最初,画廊将被隐藏。
状态栏
一个小栏,描述当前选择的命令或按钮。

仿真是Livewire确定电路中正在发生的事情的过程。

您可以使用模拟控制按钮来启动和停止模拟。
单击“运行”按钮开始模拟电路。
单击“暂停”按钮将暂时停止模拟。
单击停止按钮以停止模拟。

当您的电路模拟时,会使用动画来显示电路的工作电压水平,电流,电荷和逻辑水平都可以显示在屏幕上。
使用样式工具栏调查电路。
为了获得更精确的结果,您可以使用多种虚拟仪器(例如万用表和示波器)来生成和测量信号

通过从“工具”菜单中选择“仿真”,可以更好地控制电路的仿真。
爆炸控制最大部件额定值的仿真。
故障启用或禁用组件故障的仿真。
要模拟机械开关弹跳,请启用弹跳选项。 启用时。 当触点改变时,所有开关都会遭受触点弹跳的影响。
所有数字组件均使用隐藏的数字电源。 选择电源可以更改电源电压。
选择“时序控制”以控制仿真的速度和准确性。

使用通过电线连接在一起的电路符号组件绘制电路图。
您可以使用图库添加组件。
双击组件将允许您更改其属性。 通过选择特定的模型,您还可以使组件像真实组件一样工作。
组件本身在使用时会自动编号。
在更复杂的电路中,端子通过减少所需的导线数量来帮助简化电路图。
绘制完成后,Livewire可以对电路图进行仿真和动画处理。

您可以使用图库将元件添加到电路
将鼠标移到要使用的符号上。 按住鼠标左键。
按住鼠标左键。 移动鼠标将对象拖到电路上。
最后,当电路符号位于所需位置时,释放鼠标按钮。

使用组件时,它们会自动编号。 拖曳第二个电池(从上面显示的第一个开始)将变为B2,第三个电池将变为B3,依此类推。
组件旁边的标签显示了当前组件的值和编号(如果适用)
将鼠标移到组件图钉上会显示图钉的名称以及图钉的编号。
请注意,引脚号将与关联的PCB封装上的引脚号匹配。 例如,对于集成电路(IC),数字将专门与双列直插式(DIL)封装上的引脚号有关。

双击组件符号可以更改其各个属性。
请注意,可用的特定属性将根据所选组件的类型而有所不同。

组件必须连接在一起以形成电路。 要添加导线,请首先将鼠标移到组件引脚(a)或现有导线(d)上。 在引脚上,将出现一个弹出提示,详细说明组件和引脚。
固定光标
线形光标

按住鼠标左键。
按住鼠标按钮不放。 移动鼠标放置电线。 您可以通过在电路的空白部分上释放鼠标按钮来向导线添加弯曲(b)。
在导线上移回将使您可以追溯自己的步骤并纠正任何错误。

要完成连线,请释放鼠标在另一个组件引脚(c)或电线(d)上的鼠标按钮。

编辑和重塑导线
移动组件时,所有连接的电线将自动重新布线
要移动电线的一部分,请首先单击电线以将其选中,然后在电线上移动。 光标将改变形状。
水平和垂直编辑光标
然后,您可以向左,向右,向上或向下拖动导线的一部分。

为了更好地控制,可以移动导线内的各个节点。
通过将其手柄拖动到新位置来移动节点。
您可以通过按住Ctrl键并用鼠标左键将其拖离导线来添加节点。
在单击现有连线节点的同时按住Ctrl键将删除该节点。

将组件添加到电路后,它们会自动编号。 例如,电阻的编号为R1,R2,R3等。 组件编号可帮助您识别特定组件。
同样,当将组件转换为印刷电路板时,每个组件的编号也会转移,从而易于跟踪和跟踪成品PCB上的故障。
双击组件可以更改其编号。
添加前缀以标识电路上组件的类型。 例如,电阻器的前缀为R',而集成电路的电阻器为IC。
其他组件具有其他前缀。 前缀本身是固定的

多个浇口组件
某些类型的组件,尤其是数字逻辑门,在同一物理组件中包含一个以上的部分或门。 例如,一个4001B集成电路在一块硅上包含四个独立的NOR门。
当使用具有多个门的组件时,Livewire将在组件编号后添加一个字母后缀,以指示正在使用哪个门。 因此,对于4001B NOR门而言,第一门将成为IC1a',第二门将成为IC1b,第三门将成为第四IC1d。 由于每个4001B IC中只有四个门,因此第五个门将被编号为1C2a',新的四个门中的第一个将被编号。
您可以通过从属性窗口中组件编号右侧的门下拉列表中选择适当的字母,来指定在多门组件中使用哪个门。

如果您具有PCB Wizard 3,Livewire可以将电路图转换为印刷电路板。
要转换设计,首先应确保已运行PCB Wizard 3。
接下来,打开或创建要转换的电路。
现在,打开“工具”菜单,单击“转换”,然后选择“设计到印刷电路板”。

将出现“转换为印刷电路板”窗口。 默认情况下(或单击否),PCB转换将自动进行。 要进行更多控制,您可以单击“是”选项。

或者,如果选择“是”,则转换窗口将引导您完成控制电路转换方式的各种选择和选项。 这涉及以下七个步骤:
步骤1:选择板子尺寸和形状
步骤2:选择组件
步骤3:添加数字电源
步骤4:选择元件放置
步骤5:自动路由
步骤6:添加铜质区域
步骤7:转换电路
选择一个主题以获取更多信息,或单击“下一步”继续。 在每个主题内,您可以单击标题中带下划线的“步骤”链接以快速跳至另一个主题。

更新日志
1、修正电容微法单位显示乱码问题,用u代替μ
2、修正动画演示错误。
3、汉化样式列表
下载地址
-
Livewire(PSCAD离线绘图软件) 1.11 汉化版
其他版本下载
- 845 MB简体中文19-10-16
- 449 MB简体中文19-10-16
- 查看详情Circuit Wizard(电路仿真软件) 1.5 精简修正版8.72 MB简体中文19-11-23
- 查看详情Livewire(PSCAD离线绘图软件) 1.11 汉化版4.11 MB简体中文19-11-23
- 292.0 MB简体中文20-01-08
- 390 MB简体中文19-10-14
- 查看详情PCB Wizard(电路设计软件) 3.50 官方版5.48 MB简体中文19-11-23
- 3.14 GB简体中文20-05-06
人气软件
839 MB
/简体中文2.26 GB
/简体中文2.19 GB
/简体中文845 MB
/简体中文
Proteus 8.7下载367 MB
/英文
ANSYS Electronics Suite 19.2下载7.28 GB
/英文
ANSYS Products 19.0下载(附安装教程)8.75 GB
/英文
机械设计手册新编软件版2008628 MB
/简体中文
productview express56.5 MB
/英文
英科宇机械工程师2016免费版下载540 MB
/简体中文
相关文章
网友评论共0条

Wecon PLC Editor(维控PLC编程软件) 2019.07 官方版
3DSource零件库 5.3.3 免费单机版









精彩评论