给水排水制图标准
pdf版- 软件大小:525 KB
- 更新日期:2019-03-21
- 软件语言:简体中文
- 软件类别:电子文档
- 软件授权:免费软件
- 软件官网:未知
- 适用平台:WinXP, Win7, Win8, Win10, WinAll
- 软件厂商:
软件介绍人气软件相关文章网友评论下载地址
给水排水制图标准适合需要设计图纸的朋友使用,内置详细的绘图标准,用户需要安装规范的绘图标准设计CAD图纸,如果使用不规范的参数绘图,那么设计出来的排水方案就是不合格的,如果用户不了解给排水相关的绘图规则以及相关管线参数,可以下载这款给水排水制图标准pdf版阅读,直接在Word或者是在WPS上就可以阅读规范内容,需要的朋友可以下载体验!

前言
根据建设部建标[1998]244号文件《关于印发一九九八年工程建设国家标准制订、修订计划(第二批)的通知》下达的任务,本标准编制组对《给水排水制图标准》(GBJ106-87)进行了修编。编制组首先参照1990年收集到的反馈意见提出征求意见稿,面向全国广泛征求意见,随后提出了送审稿,再经函审和专家审查通过,使之具有较好的群众基础。
目录
1总则
2一般规定
2.1图线
2.2比例
2.3标高
2.4管径
2.5编号
3图例
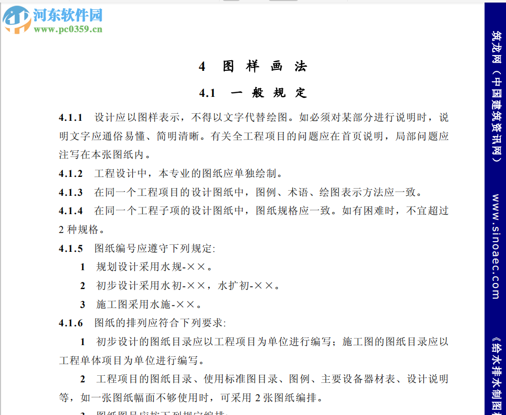
4图样画法
4.1一般规定
4.2图样画法

本标准的修编目的
一、与1990年以来发布实施的《技术制图》中相关的国家标准(包括 ISOTC/10的相关标准)在技术内容上协调一致。
二、充分考虑手工制图与计算机制图的各自特点,兼顾二者的需要和新的要求。
三、对不适合当前使的或过时的图例、表达方式和制图规则进行了修改、删除或增补,使之更符合实际工作需要。
本标准适用于下列制图方式绘制的图样:
手工制图;
本标准适用于给水排水专业的下列工程制图:
1、新建、改建、扩建工程的各阶段设计图、竣工图;
2、总平面设计图、竣工图;
3、原有建筑物、构筑物、总平面图的实测图;
4、通用设计图、标准设计图。

本标准用词说明
1为便于执行本标准条文时区别对待,对要求严格程度不同的用词说明如下:
1)表示很严格,非这样做不可的用词:
正面词采用“必须”;
反面词采用“严禁”。
2)表示严格,在正常情况下均应这样做的用词:
正面词采用“应”;
反面词采用“不应”或“不得”。
3)表示允许稍有选择,在条件许可时首先应这样做的用词:
正面词采用“宜”;
反面词采用“不宜”。
表示有选择,在一定条件下可以这样做的用词,采用“可”。
2本标准中指定按其他有关标准执行时,写法为“应符合…规定”或“应按……执行”。
下载地址
-
给水排水制图标准 pdf版
人气软件

03s702钢筋混凝土化粪池图集12.3 MB
/简体中文
16g101-3图集45.9 MB
/简体中文
netty实战(带书签目录)12.9 MB
/简体中文
10s406建筑排水塑料管道安装图集3.6 MB
/简体中文
人月神话(32周年中文纪念版)30.3 MB
/简体中文
中国铁路地图下载1.21 MB
/简体中文
数据结构c++第3版(邓俊辉著)19.3 MB
/简体中文
java语言程序设计进阶篇原书第10版67.5 MB
/简体中文
python语言在abaqus中的应用35.1 MB
/简体中文
企业应用架构模式-[英]福勒著35.9 MB
/简体中文
相关文章
网友评论共0条

Wondershare MePub(EPUB电子书创建工具) 1.0.1 官方版





精彩评论