时间:2017-12-01 09:35作者:Blank来源:河东软件园人气:2791我要评论(0)
C4D全称为CINEMA 4D,是一款建模软件,但其实它的功能更加的丰富,面向的领域也更多。这款软件分为动画版和建筑版。虽然很多的基础功能都是一样的,但实际上侧重点是不同的,今天我们来聊一聊关于灯光这个功能。灯光是c4d所有版本中都有的功能,其中日光是大家使用的最多的一种。灯光的使用有的时候可以决定一个动画的好坏,因此在学习c4d的时候灯光是必修课!想必还有很多用户对灯光的使用还不了解吧?接下来小编就来给大家演示一下灯光的基础使用方法!


大小:6.61 GB版本:中文破解版环境:WinXP, Win7, Win8, Win10, WinAll
1、首先打开电脑中的C4d软件,打开之后接着在界面中随意的新建一个场景!

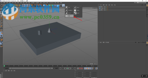
2、建好之后接着使用鼠标新建一个日光,然后将它渲染一下!

3、渲染之后效果如下

4、完成之后我们无法使用移动以及旋转等工具来进行设置,想要更改它的角度,只能通过时刻来改变!大家可以在右侧选择时间,然后更改它的日期以及时间表,这样就可以更换位置了!

5、更改了时间之后我们下方的阴影和色彩也被软件自动添加上了!

6、在右下角还有很多的标签,大家可以根据不用的标签来更改日光的样式!



这就是在c4d中使用日光的一些基础方法了,当然还有很多的样式以及设置的方法,这些需要大家在实际的运用中去体会。感兴趣的用户可以自己来试着更改c4d中的日光哦!
相关阅读 PDF Candy Desktop裁剪PDF页面的方法迅捷视频剪辑器给视频添加动画片头的方法步骤迅捷音频编辑软件将MP3转换成AAC格式的操作方法antibrowserspy清理垃圾文件的方法步骤使用Best PDF Combine PDF合并PDF文件的方法步骤Apeaksoft Studio Video Editor剪切视频的操作方法爱拍原创电脑版将MP4转换成AVI的方法极光PDF阅读器将CAD文件转换成PDF的方法步骤使用Prism视频文件转换器将视频转换成gif的方法步骤神奇图像处理软件给图片添加花边的方法
热门文章
修复迅雷一直显示连接资源以及下载速度为0的方法
处理lol登录时遇到了一个预期之外的错误的方法
处理迅雷提示应版权方要求文件无法下载的方案
最新文章
PDF Candy Desktop裁剪PDF页面的方法
迅捷视频剪辑器给视频添加动画片头的方法步骤
迅捷音频编辑软件将MP3转换成AAC格式的操作方法antibrowserspy清理垃圾文件的方法步骤使用Best PDF Combine PDF合并PDF文件的方法步骤Apeaksoft Studio Video Editor剪切视频的操作方法
人气排行 修复迅雷一直显示连接资源以及下载速度为0的方法处理lol登录时遇到了一个预期之外的错误的方法处理迅雷提示应版权方要求文件无法下载的方案解决cad文字不显示的三种方法教你查看发QQ匿名消息的好友绝地求生吃鸡添加好友的方法
盖楼回复X
(您的评论需要经过审核才能显示)
查看所有0条评论>>