时间:2017-11-14 15:35作者:Blank来源:本站整理人气:658我要评论(0)
Cinema 4D是大家用来制作特效的软件,也许你没有使用过它,但是你一定看过它制作的视频特效。除了电影特效的制作之外,它还常被用来会制作游戏中的场景。在游戏中需要使用一些在摆动的画面时会利用到c4d中的斜切功能,给物体制作出正在移动的效果。有用户向小编询问如何在c4d中给一个圆柱体使用斜切工具,小编将这个工具的使用方法制作成了一个详细的教程,不会使用的用户可以参考一下小编的使用方法!


大小:6.61 GB版本:中文破解版环境:WinXP, Win7, Win8, Win10, WinAll
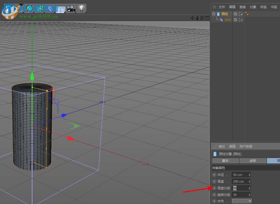
1、打开电脑中的C4D软件,打开之后在主界面中新建一个圆柱体,当然你也可以制作别的图形

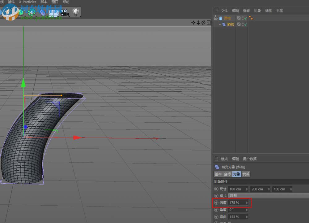
2、制作之后接着使用鼠标点击效果器中的斜切效果器!

3、然后在模型的区域中将高分段数设置为:50即可。

4、设置成功之后接着将它的强度进行设置,设置的数据可以自由的操作!

5、完成以上的社会中之后接着在该设置区域中设置一下它的角度

6、在图形的设置界面中点击下方的圆角一栏,将它勾选上即可!这样一个完整的斜切物体就制作好了

7、当物体制作好了之后若是给它添加上物体时间轴,这样物体就会随着时间进行摆动。这种效果经常被使用在小草特效的制作中!
看完教程之后你学会如何使用这个工具了么?学会这个功能之后我们就可以利用物体倾斜的角度来制作出任意你想要的物体效果!还不知道功能怎么使用的小伙伴们赶紧来试一试吧!
相关阅读 PDF Candy Desktop裁剪PDF页面的方法迅捷视频剪辑器给视频添加动画片头的方法步骤迅捷音频编辑软件将MP3转换成AAC格式的操作方法antibrowserspy清理垃圾文件的方法步骤使用Best PDF Combine PDF合并PDF文件的方法步骤Apeaksoft Studio Video Editor剪切视频的操作方法爱拍原创电脑版将MP4转换成AVI的方法极光PDF阅读器将CAD文件转换成PDF的方法步骤使用Prism视频文件转换器将视频转换成gif的方法步骤神奇图像处理软件给图片添加花边的方法
热门文章
修复迅雷一直显示连接资源以及下载速度为0的方法
处理lol登录时遇到了一个预期之外的错误的方法
处理迅雷提示应版权方要求文件无法下载的方案
最新文章
PDF Candy Desktop裁剪PDF页面的方法
迅捷视频剪辑器给视频添加动画片头的方法步骤
迅捷音频编辑软件将MP3转换成AAC格式的操作方法antibrowserspy清理垃圾文件的方法步骤使用Best PDF Combine PDF合并PDF文件的方法步骤Apeaksoft Studio Video Editor剪切视频的操作方法
人气排行 修复迅雷一直显示连接资源以及下载速度为0的方法处理lol登录时遇到了一个预期之外的错误的方法处理迅雷提示应版权方要求文件无法下载的方案解决cad文字不显示的三种方法教你查看发QQ匿名消息的好友绝地求生吃鸡添加好友的方法
盖楼回复X
(您的评论需要经过审核才能显示)
查看所有0条评论>>