时间:2017-11-03 16:57作者:Blank来源:本站整理人气:2412我要评论(0)
C4D全称:CINEMA 4D,是一款用来给电影制作特效的软件,当然在海报、广告等行业中也有很多的用户会使用。这款软件最大的特点就是运算的速度快以及渲染能力强大,很多3D电影特效都是使用它来制作的。在C4D的使用中我们经常需要用到阵列对象,阵列对象也是众多操作中比较基础的,你知道如何在该软件中阵列对象么?不知道也没有关系,下面小编就给大家展示一下它的使用方法吧!


大小:6.61 GB版本:中文破解版环境:WinXP, Win7, Win8, Win10, WinAll
1、打开软件之后使用鼠标点击新建按钮新建一个宝石!

2、点击之后接着新建一个阵列!

3、我们可以将所有的宝石都放置在阵列的子级中去!

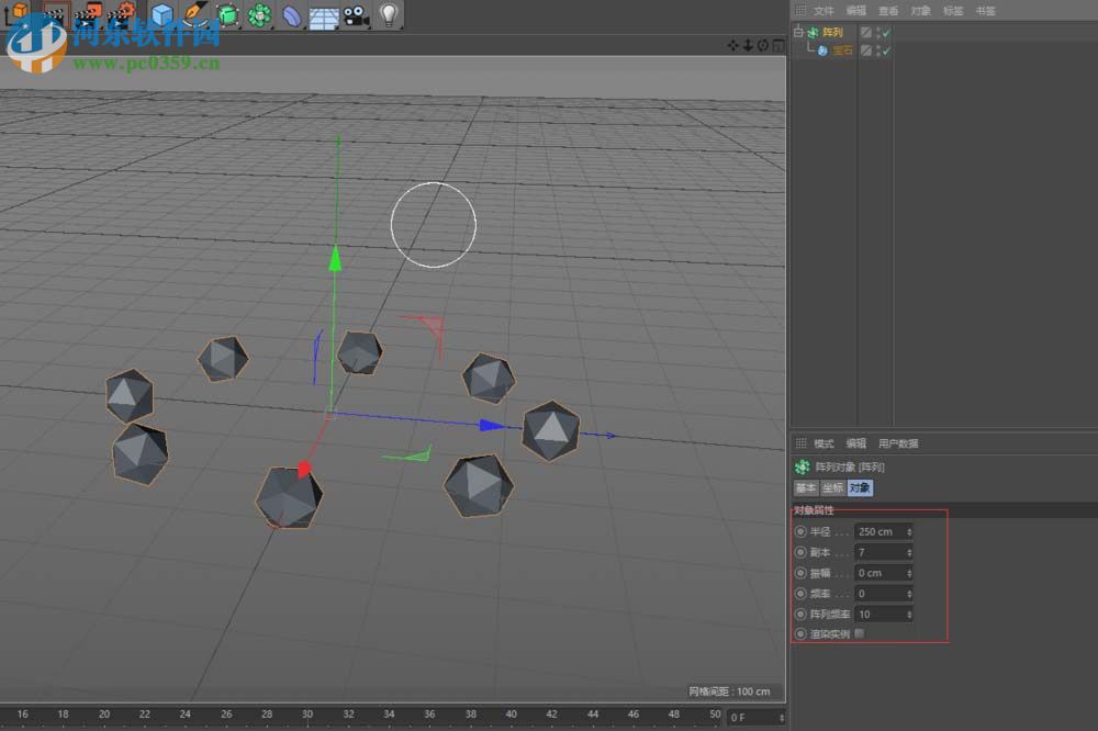
4、然后在右侧的设置界面中修改一下阵列的参数


5、当然这个模型是可以随意的更换的,我们也可以使用别的物体代替

6、操作好了之后添加一个场景,最后进行渲染即可呈现出不一样的效果!

看完教程之后是不是觉得在c4d中阵列对象是一个很简单的操作呢?越是基础的操作在一些特殊的场景中使用时往往可以给我们带来很多意想不到的效果。还不会使用的同学赶紧来学习一下操作方法吧!
相关阅读 PDF Candy Desktop裁剪PDF页面的方法迅捷视频剪辑器给视频添加动画片头的方法步骤迅捷音频编辑软件将MP3转换成AAC格式的操作方法antibrowserspy清理垃圾文件的方法步骤使用Best PDF Combine PDF合并PDF文件的方法步骤Apeaksoft Studio Video Editor剪切视频的操作方法爱拍原创电脑版将MP4转换成AVI的方法极光PDF阅读器将CAD文件转换成PDF的方法步骤使用Prism视频文件转换器将视频转换成gif的方法步骤神奇图像处理软件给图片添加花边的方法
热门文章
修复迅雷一直显示连接资源以及下载速度为0的方法
处理lol登录时遇到了一个预期之外的错误的方法
处理迅雷提示应版权方要求文件无法下载的方案
最新文章
PDF Candy Desktop裁剪PDF页面的方法
迅捷视频剪辑器给视频添加动画片头的方法步骤
迅捷音频编辑软件将MP3转换成AAC格式的操作方法antibrowserspy清理垃圾文件的方法步骤使用Best PDF Combine PDF合并PDF文件的方法步骤Apeaksoft Studio Video Editor剪切视频的操作方法
人气排行 修复迅雷一直显示连接资源以及下载速度为0的方法处理lol登录时遇到了一个预期之外的错误的方法处理迅雷提示应版权方要求文件无法下载的方案解决cad文字不显示的三种方法教你查看发QQ匿名消息的好友绝地求生吃鸡添加好友的方法
盖楼回复X
(您的评论需要经过审核才能显示)
查看所有0条评论>>