3d studio max,常简称为3d Max,是Discreet公司开发的基于PC系统的三维动画渲染和制作软件。在做动画时,它是我们常用的模型制作软件,制作模型要从基础的开始学,慢慢地制作复杂的模型。我们就从最基础的技巧学起吧!今天小编带来的是网格平滑命命令的使用方法,一起来看看图文教程吧。

方法/步骤:

3dsmax9下载 3D Studio MAX(支持32位/64位)
大小:449.43 MB版本:9.0 简体中文版环境:WinXP, Win7, Win8, Win10, WinAll
- 进入下载
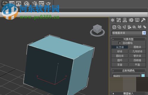
1、打开3d max软件。可看到四个视图窗口,在窗口的右边,鼠标左键单击面板的“几何体”按钮,选择“标准基本体”,在透视图上,拖动绘制长方体出来。

2 鼠标左键单击“修改”面板,可直接修改长方体,长、宽、高的参数值,修改后,在透视图上的长方体就发生改变,如下图所示。

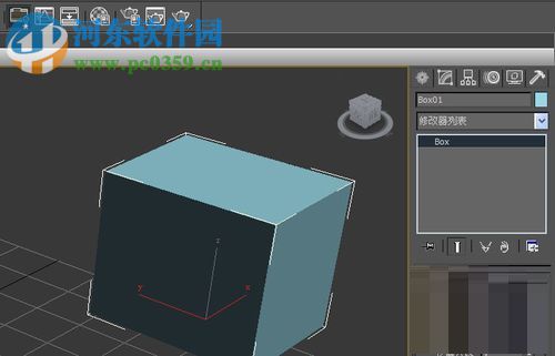
3 在“修改”的面板上,鼠标左键单击“修改器列表”,在命令列表中选择“网格平滑”命令。

4 在“网格平滑”命令面板上,可看到长方体发生了形状的改变,但看起来不平滑。

5 在“网格平滑”命令面板上,修改网格平滑的参数,细分量迭代次数改为3,此时可看到长方体变成很平滑了,如下图所示。

6 修改好平滑参数后,鼠标左键单击“渲染”按钮,此时,可看到长方体网格平滑的效果图了。

以上所述就是关于网格平滑命命令的使用的全部步骤,这是3d max中最基础的部分,只有基础学好了,学习更高级的技巧时才会更容易,大家一起努力吧!










绿色守护
美啦美妆
叉叉MT助手
找节操
图说说
我是车神
答疑王
民生证券