时间:2020-04-24 17:56作者:河东编辑来源:河东软件园人气:162我要评论(0)
相信大家都有听说过查找我的手机这个功能,这个功能是现在很多智能手机都具备的一个功能,开启之后可以帮助用户时刻监测到手机的位置,这样如果用的手机丢失了的话就可以通过这个功能来辅助找回了,不过通过这个功能找回手机的前提是用户的手机必须是开启这个功能的状态,而很多华为手机的用户还不知道要如何开启这个功能,那么小编今天就来跟大家分享一下开启查找我的手机这个功能的操作方法吧,感兴趣的朋友不妨一起来看看小编分享的这篇方法教程。

1.首先第一步我们打开手机之后进入到手机的设置功能界面中,进入到设置界面之后点击安全和隐私这个选项。

2.进入到安全和隐私这个设置界面之后,我们就可以看到有一个“查找我的手机”选项了,然后我们需要点击进去。

3.点击进入到查找我的手机功能界面之后我们可以看到这个功能的简单介绍,然后点击下一步即可进入开启功能的界面。

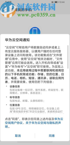
4.点击下一步之后我们在界面中会看到下图所示的一个通知选项,表示需要获取手机的一些权限,然后我们点击同意即可进入下一步。

5.点击同意之后就会来到下图所示的界面了,在界面中就可以看到“查找我的手机”这个功能了,点击将他的开关打开。

6.点击这个功能的开关打开之后我们就可以在界面中看到查找我的手机已开启的提示界面了,这样就表示已经开启这个功能了。

使用上述教程中的操作方法我们就可以在华为手机中开启查找我的手机这个功能了,有需要的朋友不妨试一试小编分享的方法,希望这篇方法教程能够对大家有所帮助。
相关阅读 华为手机批量删除通话记录的操作方法华为手机给备忘录添加水印的操作方法华为手机关闭锁屏音效的操作方法华为手机设置自动保存QQ文件的方法华为手机拍照时添加水印的方法步骤华为手机添加一键锁屏功能的方法步骤华为手机关闭应用后台数据的方法华为手机设置浏览器主页的方法步骤
热门文章
华为P10Plus怎么修改图标大小?华为P10Plus修改图标大小的方法
华为手机为app设置密码的方法
华为Mate7很慢怎么办?解决华为Mate7手机卡顿的方法
解决华为手机打不开WLAN和蓝牙的操作方法
最新文章
华为手机关闭系统更新提示的方法步骤
华为手机开启自拍镜像功能的方法步骤
华为手机开通家人共享的方法步骤华为手机开启自动拦截骚扰电话的方法华为手机开启云备份功能的方法步骤华为手机开启应用全屏显示的方法步骤
人气排行 华为P10Plus怎么修改图标大小?华为P10Plus修改图标大小的方法华为手机为app设置密码的方法华为Mate7很慢怎么办?解决华为Mate7手机卡顿的方法解决华为手机打不开WLAN和蓝牙的操作方法华为P10Plus悬浮按钮如何开启?华为P10Plus悬浮按钮设置教程华为手机隐藏照片的操作方法华为手机关闭锁屏动态壁纸的教程华为荣耀V9外放音量太小解决方法
盖楼回复X
(您的评论需要经过审核才能显示)
查看所有0条评论>>